这个说法听起来非常吸引人,但需要非常谨慎地对待。让我们来分析一下:
1. "“补充这种维生素”": 这里的“维生素”具体指哪种?绿茶本身不含传统意义上的维生素(如维生素A、B族、C、D、E、K)。绿茶中最主要的生物活性成分是"多酚类化合物",特别是"儿茶素(Catechins)",其中最著名的是"表没食子儿茶素没食子酸酯(EGCG)"。
2. "“16小时就能延缓大脑衰老”": 这个时间点非常短。“延缓大脑衰老”是一个复杂的过程,涉及到神经保护、认知功能维持等多个方面。目前没有科学证据表明,仅仅通过摄入一次绿茶(无论是喝还是补充其提取物),在短短16小时后就能观察到明显的“延缓大脑衰老”效果。
"更准确和科学的说法可能是:"
"绿茶中的EGCG等抗氧化剂可能对大脑健康有益。" 大量的研究表明,绿茶中的多酚,尤其是EGCG,具有强大的抗氧化和抗炎作用。这些作用可能有助于保护大脑细胞免受氧化应激和炎症损伤,从而可能对预防与年龄相关的神经退行性疾病(如阿尔茨海默病、帕金森病)和改善认知功能有一定帮助。
"长期、规律地饮用绿茶可能对大脑健康有益。" 一些研究提示,长期、规律地摄入
相关内容:
震惊!加州大学新研究:绿茶+1种“维生素”,16小时唤醒脑活力,或延缓阿尔茨海默病
2025年6月,美国加州大学欧文分校团队在生物预印本平台bioRxiv(
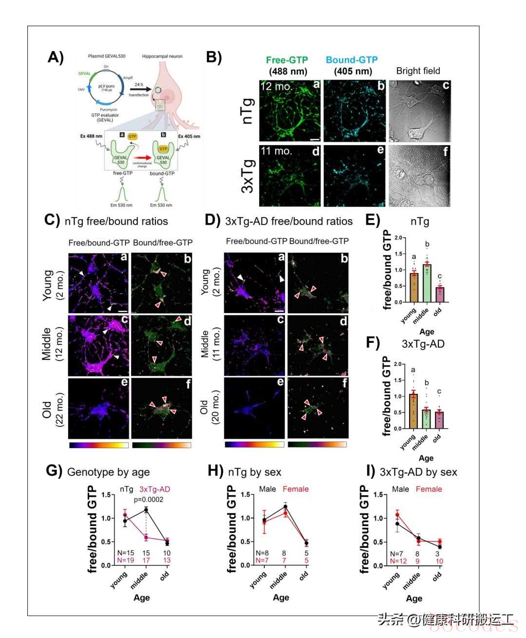
DOI:10.1101/2025.06.09.658689)发表了一项突破性研究,首次揭开了“年龄相关GTP deficit(GTP能量缺口)”是导致大脑“垃圾堆积”、诱发AD的关键元凶,并找到一种简单可行的干预方案:用大家熟悉的绿茶提取物EGCG,搭配维生素B3家族的“ nicotinamide(烟酰胺)”,仅需16小时就能让老化神经元“返老还童”,清除脑内毒性蛋白!

01 大脑里的“能量货币”缺了,AD风险提前找上门
提到大脑能量,大家先想到的是ATP,但研究团队发现,另一种“能量货币”GTP才是维持大脑“垃圾清运系统”的核心。
GTP就像神经元里的“柴油”,专门给负责“垃圾分类”的自噬作用和“物资运输”的内吞作用供能——比如把脑内的毒性Aβ蛋白(AD标志性蛋白)装进“运输 vesicle(囊泡)”,运到“垃圾处理厂”(溶酶体)销毁。而GTP的生产工厂,主要在神经元的“动力车间”线粒体里。
研究团队用3xTg-AD转基因小鼠(模拟人类AD病理)做了实验,结果让人揪心:
- 普通小鼠(nTg)到老年(17-28个月)才出现GTP显著下降,而AD模型小鼠在中年(8-11个月) 就出现GTP暴跌,降幅远超同龄普通小鼠(p=0.0002);
- 线粒体里的游离GTP随年龄减少,原本该“干活”的GTP,却堆积在细胞质的囊泡里——就像柴油没进发动机,全漏在地上,导致“清运车”(囊泡)堵满神经元,Aβ蛋白越堆越多;
- 给普通小鼠用药物激活自噬,GTP会快速消耗(证明自噬依赖GTP);但AD小鼠即便激活自噬,GTP也没变化——不是不消耗,而是已经“弹尽粮绝”,连应对额外工作的能力都没了。

02 为什么是烟酰胺+EGCG?1+1>2的科学逻辑
既然GTP缺口是关键,怎么补才有效?研究团队没选复杂的药物,而是挑了两种安全易获取的成分,搭配出“能量补给+ redox平衡( redox平衡)”的黄金组合。
① 烟酰胺:给线粒体“加油”,重启GTP生产线
烟酰胺是NAD+的直接前体,而NAD+是线粒体“发电”的核心原料——没有NAD+,线粒体无法通过三羧酸循环产生GTP。
研究发现,老年小鼠神经元里的NAD+池会随年龄缩小(消耗多、合成少),就像发电厂“燃料短缺”。补充烟酰胺后,相当于给线粒体送来了“原煤”,通过NAMPT、NMNAT等酶的作用快速合成NAD+,进而推动GTP生产。数据显示,仅烟酰胺单药就能让老年普通小鼠的GTP恢复到青年水平(p<0.0004)。
② EGCG:给“清运系统”保驾护航,避免“燃油泄漏”
光补能量还不够!激活线粒体后,可能会产生更多ROS(活性氧),就像发动机转快了会多排废气,反而损伤神经元。这时候就需要EGCG出场。
EGCG是绿茶里的核心多酚,它的作用不是直接“抗氧化”,而是激活大脑里的“ redox调节大师”Nrf2蛋白——这种蛋白会进入细胞核,启动NQO1、GST等“抗氧化基因”,就像给神经元装了“废气净化系统”,既不影响能量生产,又能清除多余ROS。
更关键的是“1+1>2”的效果:单独用EGCG对普通小鼠GTP影响不大,但和烟酰胺搭配后,AD模型小鼠的GTP恢复效率提升30%,中年AD小鼠的GTP水平甚至能回到青年AD小鼠的状态(p<0.0001)。

03 16小时见证奇迹:神经元“垃圾清运”重启,Aβ蛋白减少
研究团队给老年AD小鼠神经元用了“烟酰胺(2mM)+EGCG(2μM)”组合,16小时后观察到三个关键变化:
变化1:“堵死”的囊泡开始动了
老年神经元里堆积的“清运车”(Rab7标记的晚期囊泡、Arl8b标记的溶酶体囊泡)数量比青年小鼠多4-5倍(p<0.0001),就像城市堵车一动不动。而组合治疗后,囊泡数量恢复到青年水平,大小也回归正常——证明GTP补够了,“清运车”终于能跑起来了。
变化2:脑内Aβ蛋白显著减少
AD小鼠脑内的毒性Aβ聚集体,是导致神经元死亡、记忆力衰退的“元凶”。治疗后,用mOC78抗体检测发现,老年AD神经元的Aβ聚集体减少到接近普通小鼠水平,其中组合治疗的效果比单药更显著(p=0.0001)——相当于“垃圾处理厂”恢复运转,有毒垃圾被彻底清除。
变化3:蛋白氧化损伤降低
老年神经元里的“硝基酪氨酸”(蛋白质氧化损伤标志物)会显著增加,就像金属生锈。而组合治疗后,普通小鼠和AD小鼠的蛋白氧化水平都下降了,AD小鼠的降幅达40%(p=0.002)——说明神经元的“抗氧化防线”也重建了。
04 给普通人的启示:不是“吃药预防”,而是学会“喂饱大脑”
看到这里,可能有人会问:“我是不是该买烟酰胺和EGCG补充剂吃?”研究团队特别提醒,目前实验还在细胞层面,不建议直接照搬剂量,但我们可以从生活中入手,帮大脑“储备能量”:
① 多吃“GTP前体”食物,给线粒体“囤燃料”
烟酰胺广泛存在于:
- 动物性食物:鸡胸肉、金枪鱼、鸡蛋黄(100g鸡胸肉含4.5mg烟酰胺);
- 植物性食物:花生、蘑菇、西兰花(100g花生含14mg烟酰胺);
这些食物能帮身体合成NAD+,间接为GTP生产打基础。
② 喝绿茶别“洗茶”太狠,留住EGCG
绿茶中的EGCG容易在高温下流失,建议用80℃左右的温水冲泡,第一泡别倒掉(EGCG主要在第一泡析出)。每天喝1-2杯(约200-300ml),既能摄入EGCG,又不会因过量咖啡因影响睡眠。
③ 警惕“中年记忆衰退”,别等老了才干预
研究发现AD模型小鼠的GTP缺口从中年就开始,这意味着大脑的“清运系统”可能在我们40-50岁时就已“动力不足”。如果发现自己/家人出现“经常忘事、找东西困难、注意力不集中”,别不当回事,及时做认知评估,早干预比晚治疗更有效。
最后提醒:科学预防≠盲目补剂

微信扫一扫打赏
支付宝扫一扫打赏